
 ...aaa už som dopletený z tých pinov, keď si si to nazval po svojom  
 
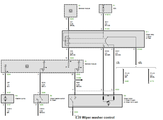
 Podľa WDS sú tie piny takto:
PIN1 - Hnedý  - zem
PIN2 - Čierno-zelený - 1. rýchlosť motora (pomaly)
PIN3 - Čierno-hnedý - 2. rýchlosť motora (rýchlo)
PIN4 - Hnedo-zelený - detekcia "parkovacej" polohy
	
		
				
			 
- wiper_control.PNG (30.35 KiB) 2053 zobrazení
 ...podľa toho, čo píšeš mi to príde na motor KO.
Keď je všetko v kľude (pri zapnutom zapalovaní) malo by to byť takto:
PIN1 - Hnedý  - zem ------------------------------------------(máš OK keď merák "píska" voči zemi)
PIN2 - Čierno-zelený - 1. rýchlosť motora (pomaly)-----(v klude by malo byť 0V a mal by tiež pískať voči zemi - to máš OK, len ty tam máš okrem toho 12V po dobu 10s)
PIN3 - Čierno-hnedý - 2. rýchlosť motora (rýchlo)-------(v kľude 0V - čiže to máš OK)
PIN4 - Hnedo-zelený - detekcia "parkovacej" polohy-----(Na PINe4 nameriaš 9,7V - čo ja viem, je to možné, neviem čo presne je v GM module za týmto PINom.) 
Osobne by som povedal, že može byť ten kontakt (mikrospínač v motore - viď Rudo ZM foto vyššie) na snímanie "parkovacej" polohy zlý a keď zapneš zapalovanie, motor sa po dobu 10s snaží o niečo, dostať to do východzej polohy (vtedy tam nameriaš tých 12V), potom sa relé stiertačov vypne a nameriaš  0V (resp. píska ti so zemou).
Ja by som skúsil dve vecti:
1. buď skús buď rozobrať motor a pozrieť/premerať ten mikrospínač
2. alebo ak to nechceš hneď rozoberať, pustiť motor napriamo na 12V, vyskúšať obe rýchlosti. Ak pôjde tak motor samotný je ok a môžeme otestovať "parkovaciu" polohu, teda či je mikrospínač v motore ok. Počas behu motora, keď napojíš merák medzi PIN1(Hnedý) a PIN4(hnedozelený) mal by ťi pípať takmer počas celého cyklu a vždy v krajnej polohe by mal moment prerušiť a potom zas pípať. Ak by neprestával pípať, tak je mikrospínač je KO. 
...toto vysvelovanie mi moc nejde 

 ale snáď dačo z toho pochopíš.