... všetko o BMW ...

Moderátori: alfi666, BinKooL, fox1k

reklamne predmety bmwklub.sk
 
Marek.007
Autor témy
Príspevky: 123
Registrovaný: 29.9.2010
Auto: BMW 320 TD Compact
Kraj: Košický

naualny panel klimatizacie za klimatronik

Pondelok, 16. Júla 2012, 22:32

viem ze sa tu riesila vymena ale nikdy som sa nedopatral k jej vyrieseniu
Ide o e46
mam tam manualnu klimu
je manualna ale plne elektricka po vybrati som zistil ze tam neni ziadna manualna cast. Vsetko je elektronike.komplet vsetko
Ale ked tam dam klimatronik tak mi nefunguje prehadzovane klapiek proste stale to fuka iba tam kde to ostalo otvorene. Neverim ze tam treba dorabat nejake servo motorceky mam pocit ze tam su.Sak co by ich otvaralo ked aj manualny panel je plne elektronicky.Nestaci tam len nejaka zmena v napajani? nemate niekto skusenost?
 
Užívateľov profilový obrázok
TT-SIMIK
Príspevky: 12701
Registrovaný: 8.9.2007
Auto: BMW
Kraj: Trnavský
Bydlisko: SERVIS BMW Mobil:0917 741480 www.bmwtt.sk

Re: naualny panel klimatizacie za klimatronik

Pondelok, 16. Júla 2012, 22:47

keby si hladal,tak by si našiel,že som to pisal......treba dorobit motorčeky,myslim že až 4ks....mám ich všetky ak by si chcel.....aj kabelaž a dokonca aj tiahla aj všetko.....
SERVIS BMW TT-SIMIK
Obrázok
http://www.ttsimik.sk
Mám v živote dve lásky, SIMONKU a BMW
AJ MÚDRI SÚ OBČAS SPROSTÍ,AJ SPROSTÍ SÚ OBČAS MÚDRI!!!!!
https://www.instagram.com/ttsimik/
 
Marek.007
Autor témy
Príspevky: 123
Registrovaný: 29.9.2010
Auto: BMW 320 TD Compact
Kraj: Košický

Re: naualny panel klimatizacie za klimatronik

Utorok, 17. Júla 2012, 12:23

a co otvara klapky teraz? ked manualny panel je plne elektricky?
 
Užívateľov profilový obrázok
TT-SIMIK
Príspevky: 12701
Registrovaný: 8.9.2007
Auto: BMW
Kraj: Trnavský
Bydlisko: SERVIS BMW Mobil:0917 741480 www.bmwtt.sk

Re: naualny panel klimatizacie za klimatronik

Utorok, 17. Júla 2012, 19:17

klapky tam su,ale nie všetky.....kukni toto....
Prílohy
IHKR na IHKA.PDF
(617.7 KiB) 127 stiahnutí
SERVIS BMW TT-SIMIK
Obrázok
http://www.ttsimik.sk
Mám v živote dve lásky, SIMONKU a BMW
AJ MÚDRI SÚ OBČAS SPROSTÍ,AJ SPROSTÍ SÚ OBČAS MÚDRI!!!!!
https://www.instagram.com/ttsimik/
 
Marek.007
Autor témy
Príspevky: 123
Registrovaný: 29.9.2010
Auto: BMW 320 TD Compact
Kraj: Košický

Re: naualny panel klimatizacie za klimatronik

Utorok, 17. Júla 2012, 21:46

jak je mozne ze tam niesu vsetky? tak tak kde podla teba nieje tak co otvori klapku?
klimatronic je funkcny len nefunguje regulacia klapiek,preto si myslim ze staci vymenit len nejaky kabel,mozno staci len zmenit niektore piny v koncovkach
 
Užívateľov profilový obrázok
TT-SIMIK
Príspevky: 12701
Registrovaný: 8.9.2007
Auto: BMW
Kraj: Trnavský
Bydlisko: SERVIS BMW Mobil:0917 741480 www.bmwtt.sk

Re: naualny panel klimatizacie za klimatronik

Utorok, 17. Júla 2012, 22:09

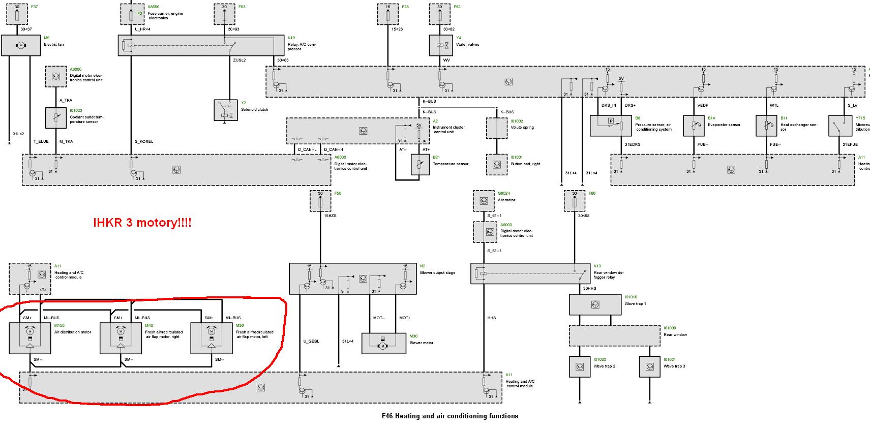
keby si si pozrel ten navod vieš o čom hovorím,tu máš retrofit origo od bmw http://bmwfans.info/parts/catalog/64500029507/#set


keby som nevedel o čom píšem,tak to sem asi nepíšem nie????Robím elektriku na bmw už par rokov...Tu maš schémy elektriky z wds aky je rozdiel medzi IHKR a IHKA.......
Prílohy
ihka.JPG
ihkr.JPG
SERVIS BMW TT-SIMIK
Obrázok
http://www.ttsimik.sk
Mám v živote dve lásky, SIMONKU a BMW
AJ MÚDRI SÚ OBČAS SPROSTÍ,AJ SPROSTÍ SÚ OBČAS MÚDRI!!!!!
https://www.instagram.com/ttsimik/
 
Užívateľov profilový obrázok
Avenger
Príspevky: 2367
Registrovaný: 22.10.2011
Auto: E46 320i 110kw
Kraj: Žilinský
Bydlisko: Martin

Re: naualny panel klimatizacie za klimatronik

Utorok, 17. Júla 2012, 22:10

za 1: oprav si nazov temy lebo naualny panel klimy tu nik nepozna...

za 2: Simik ti povedal ako to je a ma pravdu robilo to uz vela lud i takl???

Obrázok
---------------
Aerodynamics are for people who can’t build engines. – Old Enzo
-----------------
Doska na cibulu
 
Užívateľov profilový obrázok
fox1k
Príspevky: 2241
Registrovaný: 27.3.2011
Auto: BMW
Kraj: Žilinský
Bydlisko: Žilina

Re: naualny panel klimatizacie za klimatronik

Utorok, 17. Júla 2012, 22:55

kamoš, skutočne si premenuj názov témy, prvýkrát som prečítal "análny panel..." a potom človek rozmýšľa, čo sa to za výbavu dávala do áut :-k :bmwball:

Kto je prítomný

Užívatelia prezerajúci toto fórum: Žiadny pripojení užívatelia a 6 neregistrovaných