Streda, 24. Októbra 2018, 14:18
Rozdiel medzi Xenon vs adapt. LED je vidiet, ale ma to jeden hacik. Zalezi kde jazdis a ako casto, pretoze ten rozdiel je viditelny hlavne na cestach mimo obce. Cize ak jazdis casto v tme, ale hlavne v meste, tak prinos je 0,0.
Co sa tyka retrofitu, cena zalezi od toho za kolko vies kupit LED svetla, ci nove alebo pouzite. To si musi kazdy zvazit ci to ma zmysel.
Kabelaz:
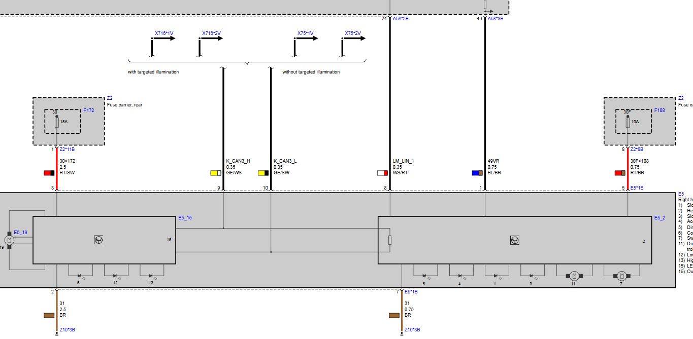
1)Ak mas adaptive Xenon tak svetla su kontrolovane z FRM, podstatne kontakty (Lin BUS) su rovnake, tiez CAN bus pripojenie je identicke. Co je vsak potrebne je pridat pre kazde svetlo napajanie cez 15A poistku.
2)Ak mas obycajne Xenon, musi potiahnut z FRM LIN Bus, CAN Bus a pre kazde svetlo 10A+15A napajanie, plus zem.
No a samozrejme kodovanie.
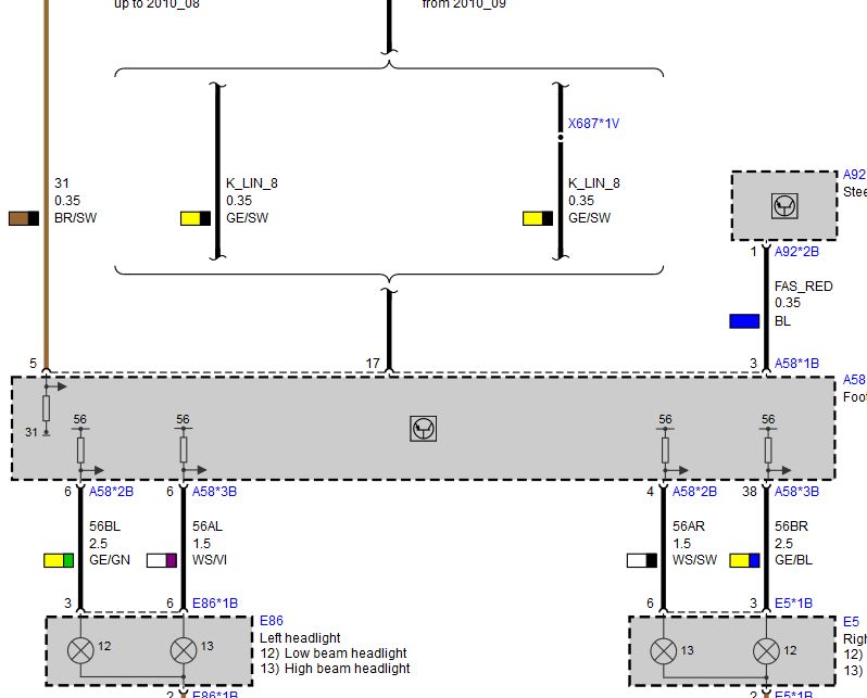
System aut. stmievania svetiel je rovnaky pre LED/xenon, takze rozpoznavanie bude rovnake.
BTW, BMW led svetla maju vsetky LED v moduloch, tie sa daju vymenit, to nie je samozjrejmost a su znacky kde v pripade poruchy je potrebne menit cele svetlo.
Retrofit Xenonov, zalezi ci chces obyc. Xenon alebo adaptive, je potrebne potiahnut do svetiel LIN Bus a CAN Bus z FRM a z poiskovej skrine cez 10A poistku napajanie. Pre obyc. Xenon treba z FRM potiahnut jeden kabel pre klapku a pridat jednu zem.
-
Prílohy
-

- Xenon obyc.jpg (41.64 KiB) 2253 zobrazení
-

- Xenon LCI.jpg (84.91 KiB) 2253 zobrazení
-

- LED LCI.jpg (66.43 KiB) 2253 zobrazení
-

- Halogen.jpg (54.83 KiB) 2253 zobrazení